关于2026年第一季度“引客入省”旅游奖励资金申报及评审的公告
发布时间:2026-03-19 10:38:04 浏览量: 作者:中国研学旅行服务网
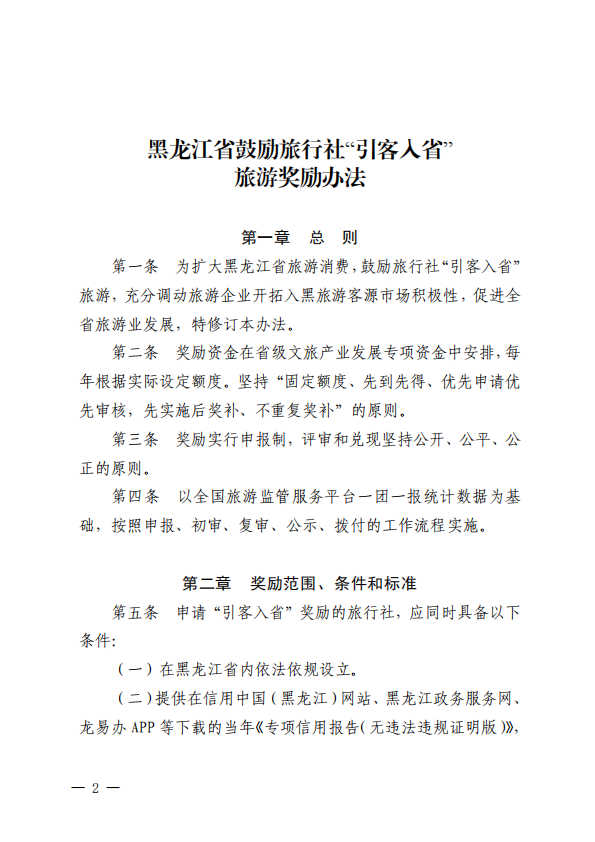
为做好新修订的《黑龙江省鼓励旅行社“引客入省”旅游奖励办法》政策兑现工作,按照黑龙江省文化和旅游厅《关于组织开展2025、2026年度旅行社“引客入省”旅游奖励申报评审工作的通知》,现有关事宜公告如下:
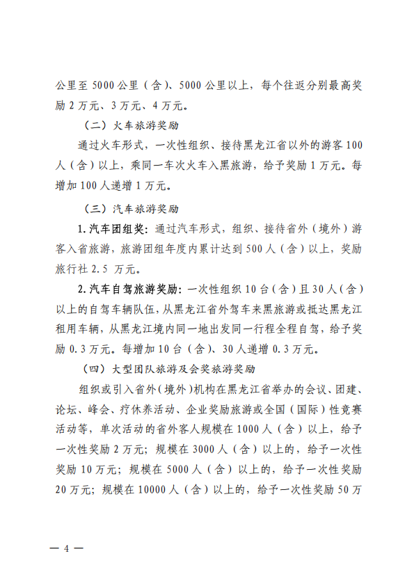
一、奖励标准
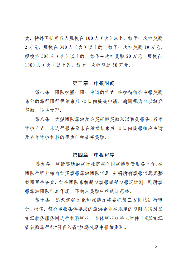
引客形式包括航空旅游奖励、火车旅游奖励、汽车旅游奖励、大型团队旅游及会奖旅游奖励,省外入黑旅游团组游客须在我省停留3天2夜(含)以上,同一团组(人次)只奖励一次,不在各项奖励中重复计算,单个旅行社最高奖励不超过100万元,具体标准详见《黑龙江省鼓励旅行社“引客入省”旅游奖励办法》。
二、申报时间
2026年4月1日至4月10日集中申报,逾期不予受理。
三、评审流程
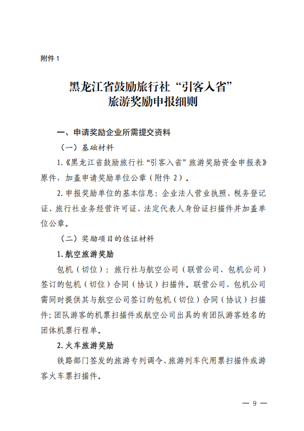
1.线上申报:符合条件的企业须在规定申报期内,通过黑龙江省政务服务网(https//www.zwfw.hlj.gov.cn/)提交申报材料,具体材料清单及要求详见《黑龙江省鼓励旅行社“引客入省”旅游奖励申报细则》。
2.分级审核:2026年4月11日至30日前市(地)级文旅部门完成初审,2026年5月6日至5月26日省级文旅部门完成复审,2026年5月27日至6月16日完成第三方审计并出具报告。
3.社会公示:在省文化和旅游厅官网公示拟奖励企业名单,公示期不少于7个工作日,对公示名单有异议的可在公示期内按规定提出书面复审申请。
联系人:省文化和旅游厅市场管理处李艳文
联系电话:13936599977












来源:黑龙江省文化和旅游厅



