研学收费新规来啦!三部门发文进一步规范全省中小学教育收费
发布时间:2025-03-22 10:44:36 浏览量: 作者:小编
广东省发展和改革委员会 广东省教育厅 广东省财政厅关于进一步规范我省中小学教育收费管理的通知
各地级以上市人民政府:
为进一步完善我省中小学教育收费政策,规范教育收费管理,强化收费行为监督,促进教育持续健康发展,根据教育部等五部门印发《关于进一步加强和规范教育收费管理的意见》等有关规定,经省人民政府同意,现将我省中小学教育收费管理有关事项通知如下:
一、进一步明确中小学教育收费管理政策
我省中小学教育收费管理区分公办义务教育、民办义务教育、公办普通高中、民办普通高中,实行分类管理;收费项目统一为学费、住宿费、服务性收费和代收费四项。公办义务教育、民办义务教育和公办普通高中的学费、住宿费实行政府定价(政府指导价),民办普通高中实行市场调节价。服务性收费和代收费按规定实行分类管理。民办义务教育收费按《广东省民办义务教育收费管理办法》管理,与本通知规定不一致的,以本通知规定为准。
(一)学费
1公办义务教育。国家对城乡义务教育阶段学生不收取学费、免费提供教科书,对小学一年级学生免费提供学生字典。
2.公办普通高中。学费实行政府定价,收费标准根据生均教育培养成本的一定比例确定;学费占年生均教育培养成本的比例和标准按照管理权限分别由市、县级教育部门提出意见,发展改革部门会同教育、财政部门根据生均教育培养成本,结合经济发展水平、办学条件和社会承受能力进行审核并拟定方案,经听证等规定程序后,报同级人民政府批准执行。
3.民办普通高中。学费标准实行市场调节价管理,由学校根据办学成本、市场需求和社会承受能力等因素依法合理确定。
4.中外合作办学。学费根据不同办学性质和办学形式,分别实行政府指导价和市场调节价。义务教育阶段不得开展中外合作办学。普通高中开展中外合作办学须经省教育行政部门审批后开展。其中公办普通高中实行政府指导价,由市、县教育部门提出意见,同级发展改革部门会同教育、财政部门审核后报同级人民政府批准执行;民办普通高中实行市场调节价,由学校合理确定。
(二)住宿费
1.公办中小学。住宿费实行政府定价,农村义务教育阶段寄宿生免收住宿费,其他公办中小学住宿费标准按照补偿实际成本的原则确定。具体标准由市、县教育主管部门提出意见,同级发展改革部门会同教育、财政部门审核后,报同级人民政府批准执行。
2.民办普通高中。住宿费标准由学校按照补偿实际成本的原则合理确定。
3.实行政府定价(政府指导价)的住宿费包括含水电费与不含水电费两种收费方式,相关规定由各市县发展改革部门结合实际情况确定。
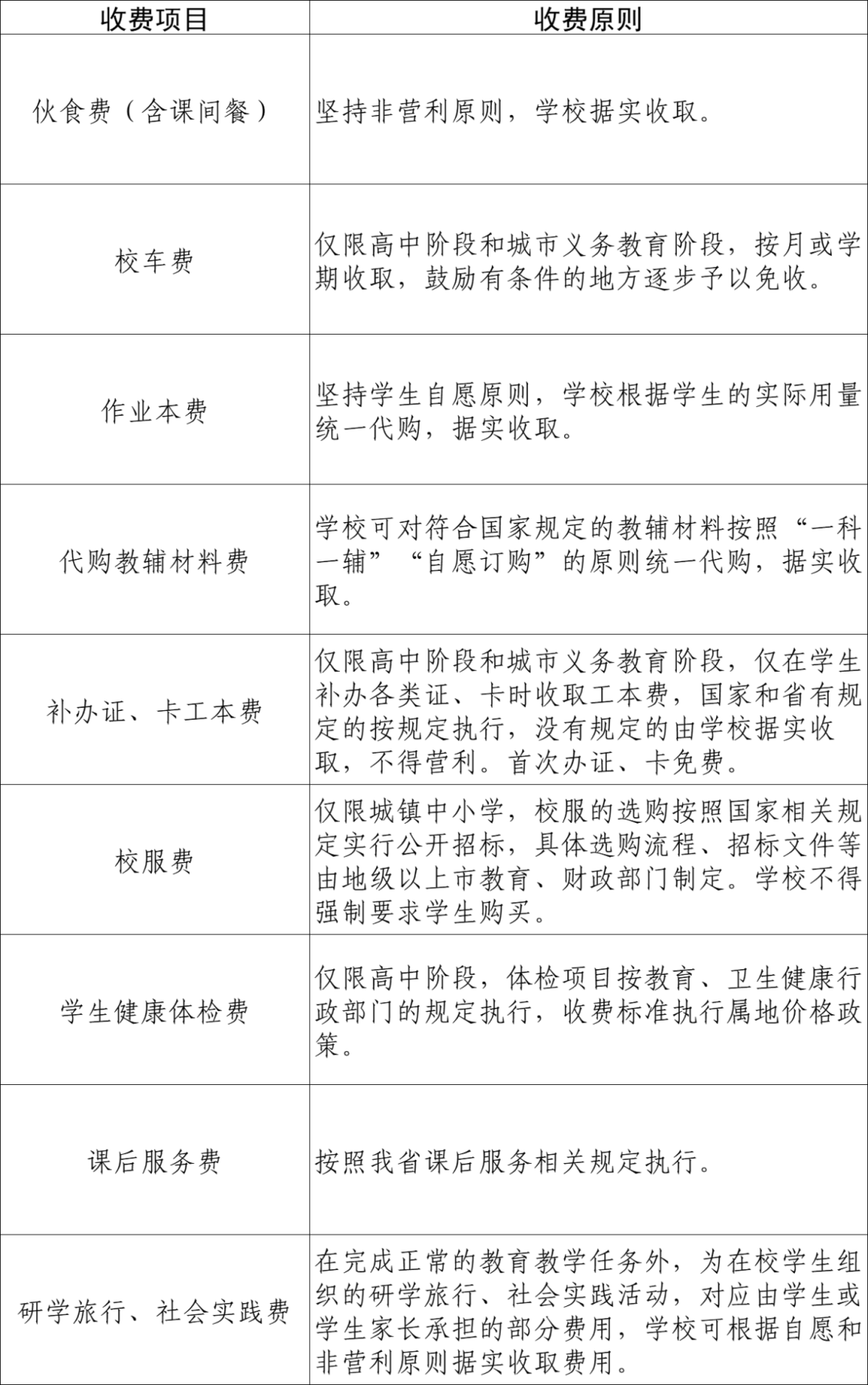
(三)服务性收费和代收费
学校服务性收费和代收费坚持非营利和学生自愿原则。服务性收费是指学校在完成正常教学任务外,按规定为在校学生提供与教学或生活相关联,由学生或学生家长自愿选择的服务而收取的费用。代收费是指学校在学生或学生家长自愿的前提下,按规定通过引入第三方有偿为学生在校学习和生活提供便利服务的,为相关单位代收代付的费用。
学校服务性收费和代收费项目由省发展改革部门会同省教育、财政部门制定,经省人民政府批准执行。各市、县在制定本地区服务性收费和代收费管理办法时,不得增设收费项目,可在本通知附件规定的项目范围内结合实际适当减少,经同级人民政府批准执行。学校不得在省或地方规定的服务性收费、代收费事项外增设收费项目。
服务性收费和代收费项目的收费标准,根据国家和省有关规定和收费项目的市场竞争程度实行不同管理方式。实行政府定价(政府指导价)的项目,国家和省已有明确规定收费标准的,按规定标准执行;国家和省未有规定的,收费标准由市、县发展改革部门会同教育部门报同级人民政府制定。由市场决定价格的项目,可由学校据实收取。
(四)省属中学收费政策
省属中学的学费、住宿费、中外合作办学收费标准由省教育部门提出意见,省发展改革部门会同教育、财政部门批准执行。服务性收费、代收费项目及收费标准参照所在地市要求执行。
中央驻粤、部属、省属单位在广州地区的附属公办中学收费参照省属中学收费政策管理,在其他地区的附属公办中学收费参照属地管理政策执行。
二、规范中小学教育收费管理
(一)加强学费、住宿费收费管理
实行政府定价(政府指导价)的学费、住宿费标准的制定或调整,应坚持体现教育公益属性,依法依规严格核定收费标准。
民办教育事业属于公益性事业,民办普通高中收费应保持相对稳定,同一所学校学费标准一般执行三年后方可调整(降低学费标准的可缩短调整年限)。在制定或调整收费标准时,学校应当开展成本核算,统筹考虑生均培养成本和社会承受能力等因素,合理制定收费标准方案,并征求社会有关方面的意见,经学校集体会议审议通过,向社会公告后执行。民办学校应与学生及学生家长签订协议,明确收费项目、收费标准、收费方式、退费办法,以及双方的权利、责任、义务,依法保障学生的受教育权、教育选择权以及对学校办学管理的知情权、参与权。
公办学校学费、住宿费按学期收取;民办学校学费、住宿费可按学期或学年收取,不得跨学期或学年收。学校提高学费标准,遵循“新生新办法,老生老办法”原则,只限于起始年级(小学、初中、高中一年级)的新入学学生,老生收费标准不予调整。学校降低学费标准,新生执行降低后的收费标准,老生按照降低后的标准与原收费标准中较低标准执行。插班生或休学期满继续学习的学生,按随读年级标准收取学费,不得重复收费。同一学校同一年级的学生不得实行不同的收费标准。民办义务教育小学阶段学费不得实行分段收费政策。严禁以赞助费、捐款等名目向学生、学生家长收取或变相收取与入学关联的费用。
在相同住宿条件下,学校住宿费标准应保持一致,住宿条件未发生明显改善的,不得调高住宿费标准。只提供午间住宿的宿舍,收费标准应明显低于全寄宿收费标准。
(三)严格执行有关退费政策规定
学生休学、退学或经批准转学等情形的,学校一般应在办理相关手续后的5个工作日内按以下规定退还所收费用。
1.因办学单位发布虚假招生简章或者广告以及其他违反国家规定的行为造成受教育者退学的,办学单位应全额退还学生所缴费用,造成学生损失的应依法承担赔偿责任。
2.新生注册缴费后未入读的,学校应退还所缴学费、住宿费的90%(按学年收费的退还95%)。
3.学生在校经批准转学、休学、中途退宿、退学,中途死亡或因其他情形提前结束学业的,学费、住宿费按学生实际在校时间清退,在校时间未满一个月的按一个月计算。按学期收费的清退标准=每学期收费标准÷5×(5-学生实际在校月数),按学年收费的清退标准=每学年收费标准÷10×(10-学生实际在校月数)。学生在校时间从学校正式上课(含军训)之日起计算。
(四)全面落实教育收费公示制度
学校要通过网络、公示栏、公示墙、校园网等多种形式,将教育收费项目(包括学费、住宿费、服务性收费和代收费)、标准、收(退)费办法、奖助(减免)政策、监督举报电话等信息,按规定在招生报名前主动向学生及家长和社会公开,并在招生简章和入学通知书载明。鼓励学校将服务性收费和代收费收支等情况每学期或每月通过门户网站、微信公众号、家长群等方式向家长和学生公布。
学校公示的收费项目、收费标准等内容应严格执行国家相关教育收费管理规定,不得在公示的收费项目、收费标准之外收取其他任何费用。收费政策变动时,学校要及时更新公示内容,确保公示内容合法、有效。
(五)加强收费收入资金管理
学校收取学费、住宿费应按财政和税务部门相关规定开具相应的票据;收取服务性收费时应使用相应的税务发票;收取代收费时公办学校应使用资金往来结算票据,民办学校应开具符合国家规定的合法凭证。
服务性收费和代收费不得与学费、住宿费合并收取。服务性收费收入由学校根据实际支出列支;代收费收入由学校全部转交提供服务的单位,不得计入学校收入。严禁任何部门、单位或个人以任何理由截留、挪用、挤占服务性收费和代收费资金。民办学校收取的费用应全部缴入经教育行政部门备案的学校银行账户,统一管理。
三、强化中小学收费行为监督
各地教育部门要会同市场监管、发展改革、财政部门加强对学校教育收费行为的监管,指导学校建立健全收费管理制度,建立健全问责机制,对擅自设立收费项目、提高收费标准和超范围收费等乱收费行为,要依法依规严肃查处,将违法违规行为纳入学校信用记录并推送至同级公共信息平台,并依法依规进行失信惩戒。对因乱收费、频繁调价等不良行为,引起社会强烈反响或者引发重大负面舆情的学校,采取约谈告诫等措施,情节严重的,依法依规扣减招生计划、财政扶持资金等。
学校应当履行教育收费主体责任,严格遵守教育收费有关法律法规和政策要求,健全教育收费内部监督检查制度,积极接受有关职能部门的监管。
四、其他事项
对于在内地(祖国大陆)学习的港澳台地区学生以及海外华侨学生按照有关规定执行与内地(祖国大陆)学生相同的收费政策。国际学生收费政策,由学校结合当地经济社会发展水平和培养成本等因素合理制定。
国家和省对中小学教育收费另有规定的,按照相关规定执行。
本通知自2025年3月10日起执行,有效期5年。
附件:中小学学校服务性收费、代收费事项及规定



