三餐不超过70元/天!湖南一地明确中小学生研学收费标准
发布时间:2025-02-26 10:43:13 浏览量: 作者:小编
关于印发《娄底市规范中小学生研学实践教育活动管理实施办法》的通知
各县市区教育局、发改局、财政局、文旅广体局、市场监管局,娄底经开区社会事务局,市直各中小学校:
现将《娄底市规范中小学生研学实践教育活动管理实施办法》印发给你们,请认真贯彻落实。
娄底市教育局
娄底市发展和改革委员会
娄底市财政局
娄底市文化旅游广电体育局
娄底市市场监督管理局
2025年2月21日
娄底市规范中小学生研学实践教育活动管理实施办法
为规范中小学生研学实践教育活动管理,根据《中小学德育工作指南》《中小学综合实践活动课程指导纲要》的规定,确保中小学生研学实践教育活动(以下简称研学实践)依规依程序、安全有序开展,特制定本实施办法。
一、范围、时间
按照“三为主”(小学以县内为主、初中以市内为主、普通高中和中职学校以省内为主)原则精心选择研学实践活动线路。
原则上每学年只开展1次研学实践。研学实践一般安排在上学期间,要尽量错开旅游高峰期,国家法定节假日不得安排。
参与学生为小学四、五、六年级;初中一、二年级;高中一、二年级。小学每次1-2天、初中1-3天、高中1-5天。
鼓励学生家长利用节假日陪伴孩子外出研学实践,作为学校研学实践的补充。
二、课程设计
学校要将研学实践纳入年度教育教学工作计划,学校要对全学段研学实践进行整体规划,每学年度研学实践有不同主题,不同学段可分批开展不同专题的研学实践。
学校教师和学生要作为研学实践课程开发设计的主导者,结合综合实践活动课程,针对学科教学内容和不同学段、不同特点确定研学实践主题,精心设计安排研学实践课程,科学开展课程评价,做到立意高远、主题明确、研究深入、评价有效,防止课程设计和研学实践过程的低俗及娱乐化倾向,促进研学实践和学校课程有机融合,发挥研学实践与学校课程衔接互补的实践育人作用,避免“只研不学”。
学校是研学实践的执行主体,要做到“活动有方案,行前有备案,应急有预案”。研学实践前要有科学的规划,研学实践中要有详尽的方案,研学实践后要有系统的总结。
研学实践结束后,要及时总结和评价(包括家长反馈、研学实践服务单位和基地等评价情况)。开展征文、知识竞赛、主题班会等活动,开设研学实践宣传专栏,巩固研学成果。
三、组织管理
学校可采取自行组织或委托机构的形式开展研学实践,从计划准备到组织实施,应全程公开、透明、可监督,保障学生利益,保证家长选择权和知情权,做好前期意见征求和反馈工作。在研学实践组织过程中,尝试多样化开展模式,鼓励学校和基地(营地)直接开展互动的课程实施模式,以保障课程利用最优化。学校采取自行组织开展研学实践要根据实际配备一定比例(教师与学生的人数配比宜不低于1:25)的学校领导和老师,可以吸收部分学生家长作为志愿者,负责学生管理和安全保障,与家长签订协议书,明确学校、家长、学生的权利义务。
(一)成立工作机构
书记、校长是研学实践第一责任人,学校要成立由书记、校长担任组长,管理人员、教师、家长代表为成员的研学实践工作小组,具体负责研学实践的组织和实施。
(二)制定计划和方案
学校每年9月向属地教育行政部门提交本学年度的《娄底市中小学生研学实践教育活动计划表》(附件1),确定本学年各年级研学实践的内容、时间、线路等要素。学校开展研学实践前,要根据年度工作计划与教育教学实际需要研究制定各年级研学实践方案,方案中应包括研学实践的目的、时间、地点、课程、路线、招投标方案、价格控制、安全保障等内容。学校要实地考察研学基地,结合学校教学内容和基地实际情况确定研学地点。
研学实践计划经教育行政部门同意后,学校才能启动研学实践后续工作。自行组织或招标遴选机构前,学校向主管教育行政部门和发改委提交《娄底市中小学生研学实践教育活动经费核算明细报备表》(附件2),充分进行市场询价。研学实践活动期间,学校应严格按照批准的申报内容执行,原则上不得更换人员、变更时间、调整行程、改变经费使用计划等。如遇特殊情况,应第一时间报告主管教育行政部门,根据批复意见执行。
(三)成立评审专家库
学校要建立研学实践的评审专家库,专家库人数一般不少于30人。评审专家原则上由学校行政管理人员、班主任、教师代表组成。教师代表中道德与法治(思想政治)、劳动教育、综合实践教育、科学教师代表不少于5人,专家库每3年更新一次,专家库主要职责是参与招标评审。
(四)实行审批和备案
学校应在开展研学实践前15日向主管教育行政部门提出申请,提交《娄底市中小学生研学实践教育活动审批表》(附件3)和学校研学实践方案,经批准后方可开展研学实践。学校研学实践开展前3日向主管教育行政部门进行行前备案,报送《娄底市中小学生研学实践教育活动备案材料》(附件4),分别向主管教育行政部门的安全、财建、思政等业务部门报备。同时,学校应当根据相关规定向纪检监察部门进行“三重一大”事项报备。
(五)宣传与发动
研学实践方案经主管教育行政部门审批通过后,可通过家长委员会、致家长一封信、家长会等多种形式,宣传告知家长研学实践的目的意义、时间地点、内容安排、出行线路、收费项目、安全责任、注意事项等信息。坚持学生和家长自愿参与原则,充分尊重学生和家长的意愿,不得以任何方式强制、变相强制、诱导、劝导家长和学生参加收费的研学实践,老师与家长、学生沟通研学实践事宜时务必按宣传告知的范围和口径进行。在出行前,对不参加研学实践的学生,学校要妥善做好安排,对留校学生做好学习、生活、安全等保障。
四、承办机构
研学实践确需通过第三方承办机构参与,须报主管教育行政部门和相关职能部门批准。第三方承办机构应当具备《研学旅行服务规范(LB/T054-2016)》规定的行业资质,经属地教育行政部门批准后方可参加招标遴选,招标遴选应当在开展研学实践前10日完成并备案。招标遴选研学实践承办机构(营地)必须坚持公开公平公正原则,按照下列程序操作。
(一)公布招标方案
学校应当公开发布招标公告,招标公告必须包括研学实践的主题、起止时间、参加对象及预计人数、行程路线、收费项目等相关内容。学校公布的招标方案中收费项目(包含收费项目明细)严格遵照收费规定执行。
(二)组织招标评审
学校在评审专家库中抽取评审专家与学生家长代表、学生代表(高年级)组成不少于7人的评审组,其中家长、学生代表占比不少于40%。学校应在纪检监察工作人员的监督下,在召开评审会议前2小时内组织抽签确定。参与招标的承办机构或营地向参会的评审组介绍研学实践课程的内容、线路、报价的组成、服务质量和安全保障措施等,评审组可采取计分或投票的方式确定承办机构或营地。评审会议结束前,应当场公布评审结果。
(三)公示招标结果
招标公告和招标结果要在学校醒目位置进行公示,通过多种渠道告知家长和学生。公示内容应当包含预收费标准及费用明细清单,张贴《娄底市中小学生研学实践教育活动行程信息公示表》(附件5),主动接受学生、家长、社会的监督与发改、教育、市监等部门的检查。
(四)签订合同
学校与中标的承办机构(营地)签订合同,明确双方的责权关系,严格履行合同约定的内容。严禁被选中的承办机构(营地)擅自转让给第三方承办,如发生此类情况,取消与该承办机构(营地)的合作。合同中不得约定成团人数,不得因报名参加研学实践的人数少随意取消合同。
五、收费管理
(一)规范收费标准
学校在开展研学实践招标遴选前要做到严格核算相关费用,规范研学实践的收费范围,明确研学实践的收费项目明细,交通、门票、保险、餐饮、住宿、课程等费用不得超过市场价格,研学实践所涉及的吃、住、行、保险等各项收费不得超过相应同等规模旅游团队的价格,严格参照《娄底市中小学生研学实践教育活动收费市场参考价格》(附件6)。
(二)严格收费管理
严格研学实践收费管理,学校要在组织招标遴选工作前15个工作日内将《娄底市中小学生研学实践教育活动经费核算明细报备表》(附件2)报送主管教育行政部门和发改部门备案,公布《娄底市中小学生研学实践教育活动行程信息公示表》(附件5)。学生研学实践的费用由学生家长承担,随行教师(校方工作人员等)费用由学校负责。学校对家庭经济困难学生参与研学实践活动实行优惠减免政策。
六、安全保障
(一)建立安全责任体系
按照“谁组织、谁负责”的原则,层层落实安全工作责任。学校要与家长签订协议书,告知家长研学实践的目的意义、时间地点、内容安排、出行线路、收费项目、安全责任、注意事项等信息,要与委托开展研学实践的承办机构签订安全责任书,明确各方安全责任。
(二)强化安全工作措施
学校要对第三方承办机构的资质、交通工具、安全设备、参与服务人员及其安全措施等进行前置性审查。学校除投保校方责任险外,还须确认承办机构(营地)为出行师生购买符合规定的人身意外险。研学实践承办机构租赁的车辆必须具有客运资质,原则上应为车龄在5年内车况良好的大客车,坚决杜绝“带病车”上路行驶。派出的客车驾驶员应具有良好的素质、熟练的驾车技术和丰富的长途驾车经验,严格遵守交通安全法规和操作规程。
研学实践要由校级领导带队,每班配备不少于2人(包括学校教师和承办机构工作人员)负责学生管理和安全保障,并安排校医或聘请医护人员随行。学校要做好出行前的安全教育,随行管理人员要加强全过程的安全防护、车辆和食宿安全监督,不得擅自更改线路和内容。行中带班老师应当全过程参与,要对学生加强纪律、食品和卫生安全教育、加强手机和睡眠管理,配合开展各项教育活动,不得随意离开研学实践基地。
(三)完善安全保障机制
学校要主动加强与交警、交通运输、旅游管理等部门沟通联系,制定研学实践安全应急预案,合力为研学实践保驾护航。如遇恶劣天气等极端情况需要变更或取消行程应及时经县级主管教育行政部门同意,并及时报交警、交通部门。
七、纪律要求
按照管理权限,“谁主管谁负责”“谁审批谁负责”,严格研学实践审批,严格审查学校每次研学实践的路线、出行地、主题、内容、课程、收费等,确保研学实践严格规范组织,起到实践育人的作用。研学实践承办机构不得进校园宣传推介研学课程或组织开展各种“变相”的中小学生研学实践。
学校要严格落实研学实践的纪律要求,做到五个“严禁”:严禁未经教育行政部门批准和备案擅自开展研学实践;严禁未经招标评审擅自委托承办机构开展研学实践;严禁借研学实践的名义开展以营利为目的的经营创收或变相组织教师旅游;严禁在研学实践过程中接受吃请、红包、礼金、证券、回扣等行为;严禁不执行学生和家长自愿原则,强制学生参加研学实践。
学校要严格按照审批的时间、线路、规模和课程进行,不得擅自扩大研学实践范围、更改线路和内容,不得增加费用。
学校要自觉接受纪检监察、教育行政部门及社会的监督,对于违纪违规的单位和个人,一经发现,从重从严查处,绝不姑息迁就。
八、其他校外活动
学校组织开展除研学实践以外的校外活动(郊游、看电影、参观展览、劳动实践等),原则上不跨县域;要根据相关规定收费,不得按月或按学期收取,活动时间一般不超过1天。学校要根据本地本校实际,尽量错峰开展,原则上由学校自行组织,全面做好活动方案、安全预案,报主管教育行政部门批准后实施。
本办法自公布之日起施行。
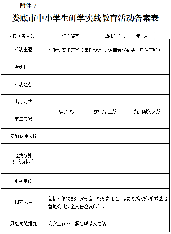
1.娄底市中小学生研学实践教育活动课程计划表

2.娄底市中小学生研学实践教育活动经费核算明细报备表

3.娄底市中小学生研学实践教育活动审批表


4.娄底市中小学生研学实践教育活动备案资料

5.娄底市中小学生研学实践教育活动行程信息公示表


6.娄底市中小学生研学实践教育活动收费市场参考价格

7.娄底市中小学生研学实践教育活动备案表

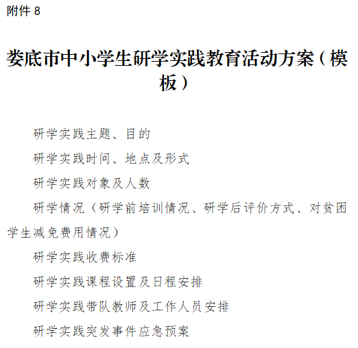
8.娄底市中小学生研学实践教育活动方案(模板)

9.娄底市中小学生研学实践教育活动安全审查情况报备表

《娄底市规范中小学生研学实践教育活动管理实施办法》政策解读
一、为什么要制定《娄底市规范中小学生研学实践教育活动管理实施办法》?
中小学生研学实践教育活动作为一种将研究性学习与旅行体验相结合的校外教育活动,在实际开展过程中,暴露出一系列问题。如思想认识不到位、协调机制不完善、责任机制不健全、安全保障不规范等问题。这些问题严重影响了研学实践教育活动的质量和育人效果,出台相应管理办法来规范研学实践教育活动的管理,确保活动的教育性、实践性,保障学生权益,显得尤为迫切。结合我市实际情况,为推动我市研学实践教育活动健康有序发展,贯彻落实国家和湖南省关于推进中小学生研学旅行的相关政策文件精神,需重新制定文件。
二、研学实践是自愿参加吗?
是。学校的研学实践方案经主管教育行政部门审批通过后,可通过家长委员会、致家长一封信、家长会等多种形式,宣传告知家长研学实践的目的意义、时间地点、内容安排、出行线路、收费项目、安全责任、注意事项等信息。各地各校在开展研学实践时,坚持学生和家长自愿参与原则,充分尊重学生和家长的意愿,不得以任何方式强制、变相强制、诱导、劝导家长和学生参加研学实践。
三、研学实践的实施范围和时间范围是什么?
实施范围:按照“三为主”(小学以县内为主、初中以市内为主、普通高中和中职学校以省内为主)原则精心选择研学实践活动线路。参与学生为小学四、五、六年级;初中一、二年级;高中一、二年级。鼓励学生家长利用节假日陪伴孩子外出研学实践,作为学校研学实践的补充。
时间范围:原则上每学年只开展1次研学实践。研学实践一般安排在上学期间,要尽量错开旅游高峰期,国家法定节日不得安排。小学每次1-2天、初中1-3天、高中1-5天。
四、研学实践的课程设计有哪些新要求?
结合学段特点,建立小学、初中、高中不同的研学实践教育体系。
学校要将研学实践纳入年度教育教学工作计划,学校要对全学段研学实践进行整体规划,每学年度研学实践有不同主题,不同学段可分批开展不同专题的研学实践。
学校教师和学生要作为研学实践课程开发设计的主导者,结合综合实践活动课程,针对学科教学内容和不同学段、不同特点确定研学实践主题,精心设计安排研学实践课程,科学开展课程评价,做到立意高远、主题明确、研究深入、评价有效,防止课程设计和研学实践过程的低俗及娱乐化倾向,促进研学实践和学校课程有机融合,发挥研学实践与学校课程衔接互补的实践育人作用,避免“只研不学”。
学校是研学实践的执行主体,要做到“活动有方案,行前有备案,应急有预案”。研学实践前要有科学的规划,研学实践中要有详尽的方案,研学实践后要有系统的总结。
研学实践结束后,要及时总结和评价(包括家长反馈、研学实践服务单位和基地等评价情况)。开展征文、知识竞赛、主题班会等活动,开设研学实践宣传专栏,巩固研学成果。
五、研学实践的组织管理?
学校可采取自行组织或委托机构的形式开展研学实践,从计划准备到组织实施,应全程公开、透明、可监督,保障学生利益,保证家长选择权和知情权,做好前期意见征求和反馈工作。在研学实践组织过程中,尝试多样化开展模式,鼓励学校和基地(营地)直接开展互动的课程实施模式,以保障课程利用最优化。学校采取自行组织开展研学实践要根据实际配备一定比例(教师与学生的人数配比宜不低于1:25)的学校领导和老师,可以吸收部分学生家长作为志愿者,负责学生管理和安全保障,与家长签订协议书,明确学校、家长、学生的权利义务。
学校组织开展除研学实践以外的校外活动(郊游、看电影、参观展览、劳动实践等),要尽可能利用本地资源,原则上不跨县域;要根据相关规定收费,不得按月或按学期收取,活动时间一般不超过1天。学校要根据本地本校实际,尽量错峰开展,原则上由学校自行组织,全面做好活动方案、安全预案,报主管教育行政部门批准后实施。
六、研学实践的承办机构遴选?
研学实践确需通过第三方承办机构参与,须报主管教育行政部门和相关职能部门批准。第三方承办机构应当具备国家旅游局《研学旅行服务规范(LB/T054-2016)》规定的行业资质,经属地教育行政部门批准后方可参加招标遴选,招标遴选应当在开展研学实践前10日完成并备案。招标遴选研学实践承办机构(营地)必须坚持公开公平公正原则,按照下列程序操作。
申报:符合条件的机构向相关部门提出书面申请,并提交资质证照、基地概况、课程体系等相关材料。
初审:教育部门对申报单位的资料进行初审,确定进入考查名单。
考察评估:相关部门联合对初选入围的机构进行实地考查评估,考核资质证照、制度建设、指导老师团队、课程体系等内容。
专家评选:专家组对申报材料、机构负责人陈述等方面进行综合评定。
公示:根据专家组意见确定公示名单,公示无异议后最终确定。
七、研学实践的收费?
规范收费标准:学校在开展研学实践招标遴选前要做到严格核算相关费用,规范研学实践的收费范围,明确研学实践的收费项目明细,交通、门票、保险、餐饮、住宿、课程等费用不得超过市场价格,研学实践所涉及的吃、住、行、保险等各项收费不得超过相应同等规模旅游团队的价格。
严格收费管理:研学实践教育承办机构和基地(营地)需根据研学时间长短和地点远近,结合当地消费水平,秉着微利原则与学校及家长磋商研学收费标准,并报送主管教育行政部门和发改部门备案,做到公开透明。
学生研学实践教育的费用由学生家长负担,随行教师费用由学校负担。学校对家庭经济困难学生参与研学实践活动实行优惠减免政策。
八、如何做好中小学研学实践的安全保障工作?
制度保障:学校要制定安全应急预案,与参加研学实践教育的学生家长或经家长授权的监护人、承办机构签订安全责任书,明确各方安全责任;基地(营地)要建立完善的安全管理办法,包括各类安全管理规定和应急预案等。
人员保障:学校组织研学实践教育活动要有学校领导带队,配备足够的随行人员,安排校医或聘请医护人员随行,有条件的学校安排掌握应急知识技能人员随队。
保险保障:学校除购买校方责任险外,还须确认研学承办机构为参与研学实践教育活动的师生购买符合规定的单次活动人身意外伤害保险。委托第三方时需核实其资质,签订安全责任书。
过程保障:对参与研学实践教育的师生进行安全教育与培训;选用具有道路旅客运输经营资质企业的旅游包车,并已向公安交警部门和交通运输部门报备,取得《道路运输经营许可证》。
来源:娄底教育



