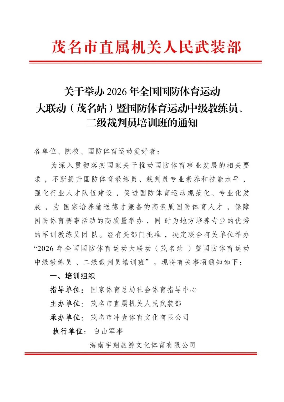
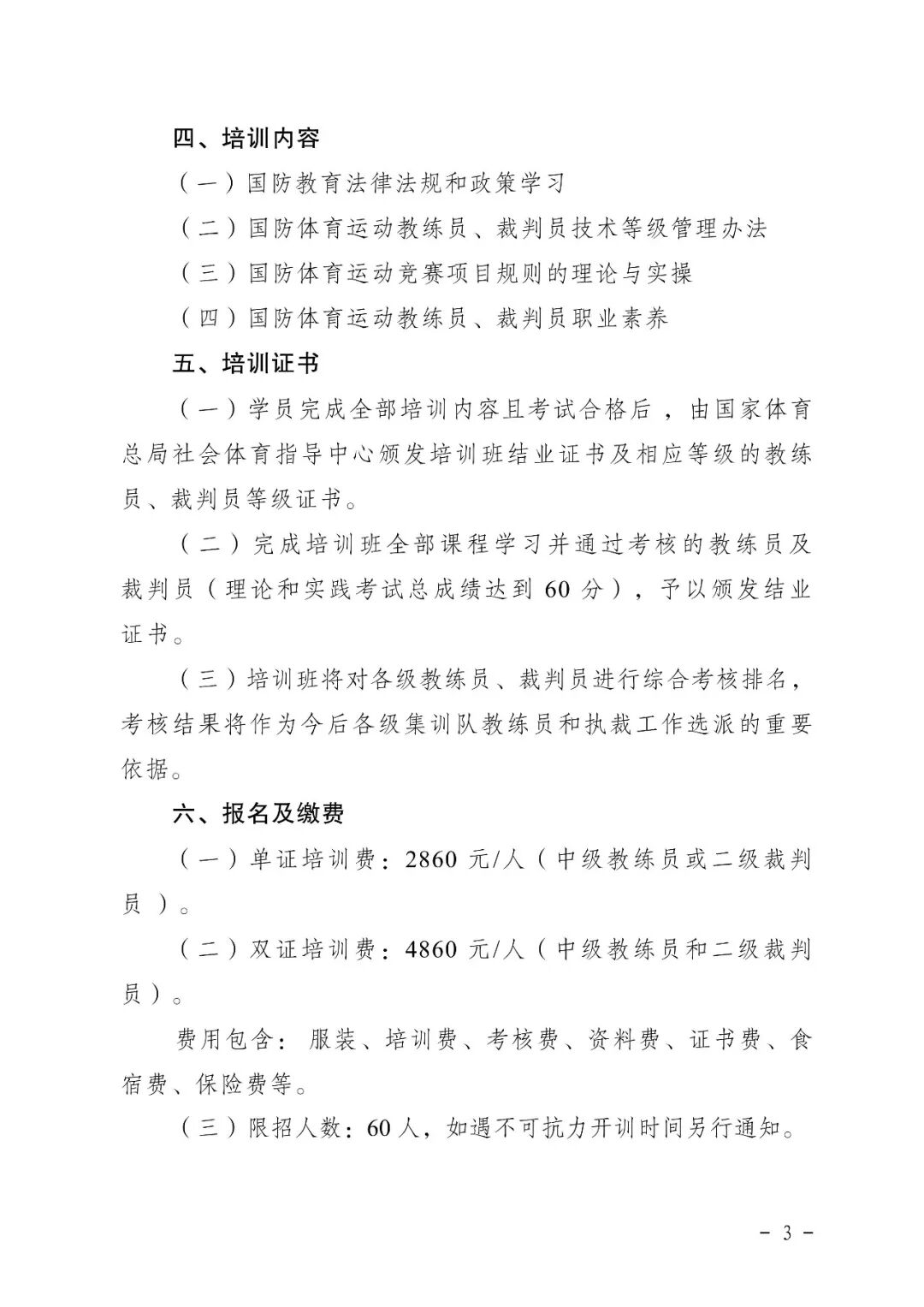
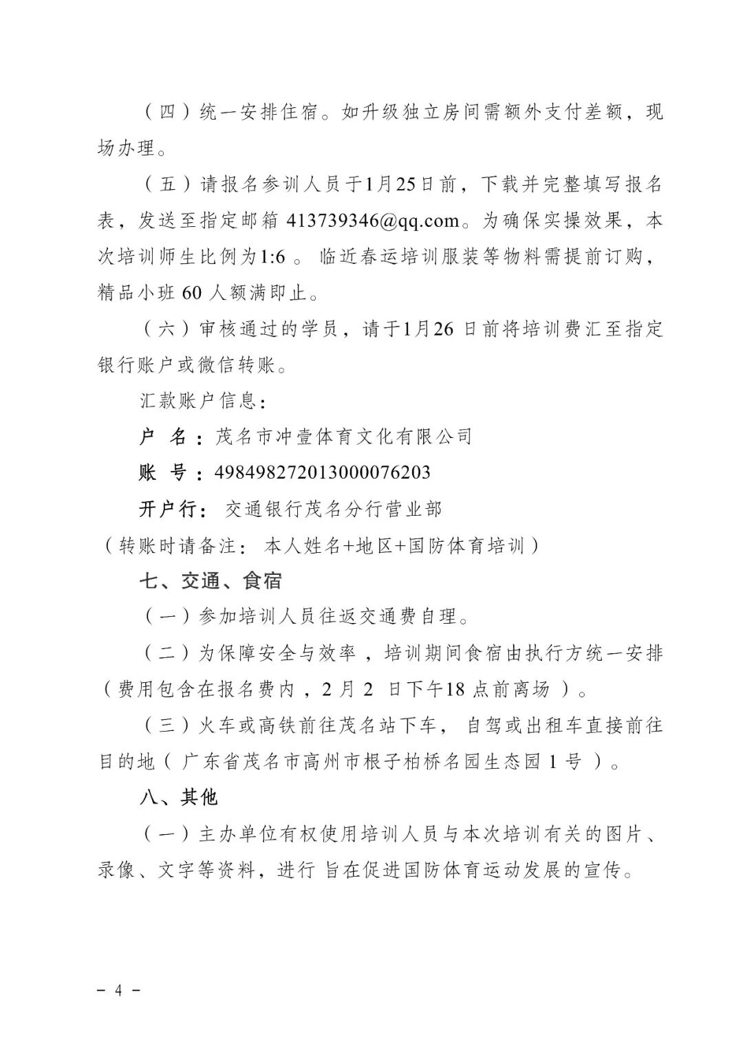
关于举办2026年全国国防体育运动大联动(茂名站)暨国防体育运动中级教练员、二级裁判员培训班的通知
发布时间:2026-01-22 09:24:50 浏览量: 作者:中国研学旅行服务网
由国家体育总局社会体育指导中心指导的“2026年全国国防体育运动大联动(茂名站)暨国防体育运动中级教练员、二级裁判员培训班”将于2026年1月30日至2月2日在广东茂名名园生态园正式开展。
兵魂(北京)科技文化有限公司作为本次培训的协办单位,将为培训提供全方位的技术支持与专业保障,助力提升国防体育人才的专业素养,推动国防体育运动规范化、系统化发展。









